Neural mechanism of the sexually dimorphic winner effect in mice
Neuron 2025
A research team led by Professor Hailan Hu at Zhejiang University has published a study in Neuron decoding the neurobiological basis for the sex differences in the "winner effect." The study found that in the male brain, winning strengthens connections in specific brain circuitry, creating a "winning streak" effect. In the female brain, however, a class of inhibitory neurons called PV neurons in the prefrontal cortex acts as a critical brake. Their higher activity dampens the neural reinforcement triggered by victory, resulting in more stable competitive behavior in females. This research provides a novel biological explanation for understanding sex differences in social competition.

Chemical knowledge-informed framework for privacy-aware retrosynthesis learning
Nature Communications 2025
Researchers Wang Wenguan and Yang Yi have proposed a revolutionary privacy-preserving framework called CKIF in Nature Communications. This framework allows different institutions to collaboratively train models by exchanging only model parameters, without sharing any confidential chemical reaction data. Its core innovation is a chemical knowledge-guided intelligent aggregation mechanism, enabling AI to evaluate and integrate knowledge from multiple sources, significantly improving the accuracy of retrosynthesis predictions. This work pioneers a new paradigm for secure and efficient AI collaboration in fields like drug discovery.

Decoding handwriting trajectories from intracortical brain signals for brain-to-text communication
Advanced Science 2025
The invasive brain-computer interface team has published results in Advanced Science, earning a nomination for the 2025 International BCI Award. Targeting paralyzed patients, the research innovatively employs a DILATE loss function to solve the decoding distortion problem caused by "signal-label misalignment." By decoding brain signals, the system can reconstruct clearly recognizable handwriting trajectories from single attempts, achieving a recognition rate exceeding 90% for a library of 1000 Chinese characters. This technology brings new hope for restoring natural written communication to patients with motor function loss.

In vivo 7 Tesla MRI of non-human primate intracortical microvascular architecture
Neuron 2025
A team led by Anna Wang Roe (Wang Jing) has published research in Neuron, utilizing a clinical 7T MRI scanner to achieve, for the first time, non-invasive, contrast-agent-free imaging of fine intracortical penetrating vessels in live macaque brains at approximately 64-micron resolution. This technique successfully reveals the orderly arrangement of miniature arteriole-venule units within the cortex, akin to visualizing the brain's energy delivery "highway network." This breakthrough provides an unprecedented tool for in vivo studies of cerebrovascular function and its coupling with neural activity.

High-fidelity 3D Object Generation from Single Image with RGBN-Volume Gaussian Reconstruction Model
CVPR 2025
Researcher Shao Tianjia's team at the CAD&CG State Key Laboratory has proposed a new method named "GS-RGBN," overcoming the challenge of generating high-quality 3D objects from a single image. The method innovatively blends the structural advantages of voxels with the rendering efficiency of Gaussian representations, while integrating color and geometric normal information. This framework can generate detailed, view-consistent 3D assets from a single picture in seconds, excelling in both fidelity and speed, providing a powerful tool for VR/AR and content creation.

Causality-Based Visual Analytics of Sentiment Contagion in Social Media Topics
ConceptViz: A Visual Analytics Approach for Exploring Concepts in Large Language Models
IEEE VIS 2025
At the premier visualization conference IEEE VIS 2025, the laboratory's teams secured two major awards. Professor Wu Yingcai's team won the Best Paper Award for their research on causal visual analytics of sentiment contagion in social media. Professor Chen Wei's team received a Best Paper Honorable Mention for their work on a visual analytics system exploring concepts within large language models. Both projects introduce innovative visual analysis methods and systems in the fields of public opinion analysis and LLM interpretability, respectively.

Bio-plausible reconfigurable spiking neuron for neuromorphic computing
Science Advances 2025
On February 5, 2025, a collaborative team led by Pan Gang and Lin Peng from the Zhejiang University State Key Lab of Brain-Machine Intelligence, College of Computer Science, and Liangzhu Lab, together with Researcher Kong Wei from Westlake University, published a paper titled "Bio-plausible reconfigurable spiking neuron for neuromorphic computing" online in Science Advances. This research leverages the efficient spike generation capability of MOTT memristors and the precise state modulation of ECRAM to develop a novel bio-plausible neuron that mimics biological neuronal operation. This neuron demonstrates efficient and flexible signal processing while utilizing fewer hardware resources and incurring lower costs. The breakthrough addresses the issues of complexity and high cost in traditional neuron designs, offering a fresh perspective for realizing more intelligent neuromorphic computing systems and charting new directions for the convergence and mutual advancement of artificial intelligence and brain science.
Heterogeneous integrated neuron circuit based on MOTT memristors and ECRAM

Boosting neuronal activity-driven mitochondrial DNA transcription improves cognition in aged mice
Science 2024
On December 20, 2024, a research group led by Professor Ma Huan from the Zhejiang University State Key Lab of Brain-Machine Intelligence and School of Medicine published a paper titled "Boosting neuronal activity-driven mitochondrial DNA transcription improves cognition in aged mice" in Science. Using multidisciplinary approaches, the study deeply investigated the relationship between the regulation of brain bioenergetic plasticity and cognitive aging, providing new insights and a theoretical framework for understanding the "energy efficiency" of biological neural computation and combating cognitive decline. It also revealed the mechanisms behind the brain's highly efficient, low-energy consumption operation, offering novel inspiration and development directions for enhancing the information processing capabilities of artificial intelligence while reducing its energy consumption.
Schematic diagram of the E-TCmito mechanism

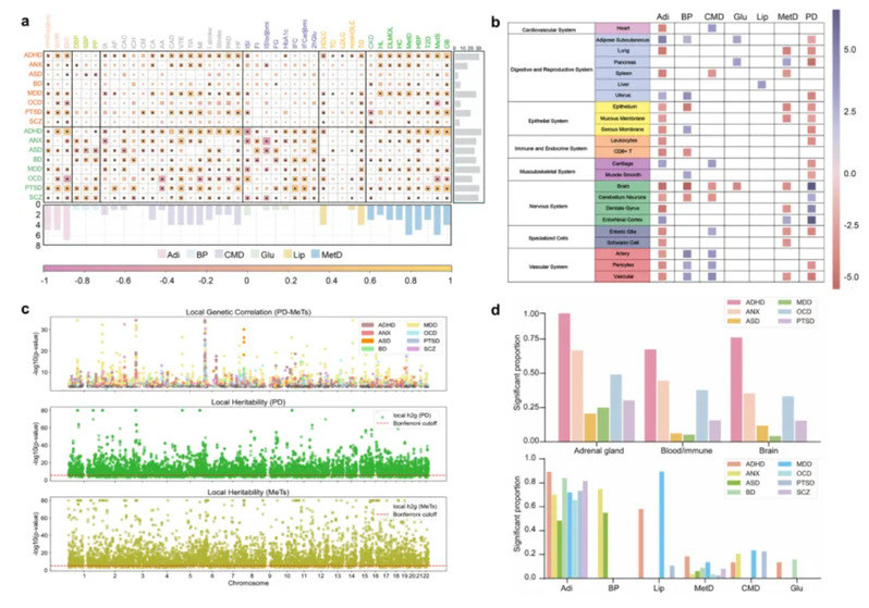
Shared genetic architecture and bidirectional clinical risks within the psycho-metabolic nexus
eBioMedicine 2024
In December 2024, Professor Hu Shaohua from the Zhejiang University State Key Lab of Brain-Machine Intelligence and the Mental Health Center of the First Affiliated Hospital, School of Medicine, in collaboration with Dr. Yang Sheng from Nanjing Medical University, published a paper titled "Shared genetic architecture and bidirectional clinical risks within the psycho-metabolic nexus" in eBioMedicine (IF=9.7). Based on eight common psychiatric disorders and 43 metabolic traits, and by employing a comprehensive analysis strategy, the study identified their shared genetic basis from genetically correlated regions to pleiotropic genes. It further developed a polygenic risk score model integrating psychiatric and metabolic genetic information for clinical application. This research underscores the genetic and clinical relationship between psychiatric disorders and metabolic dysregulation, emphasizes the necessity of a integrated psycho-metabolic assessment in diagnosis and treatment, contributes to a deeper understanding of the brain's overall functional network, and expands therapeutic ideas for brain neuromodulation.
Overview of the research workflow

CareSleepNet: A Hybrid Deep Learning Network for Automatic Sleep Staging
IEEE Journal of Biomedical and Health Informatics 2024
In December 2024, research work titled "CareSleepNet: A Hybrid Deep Learning Network for Automatic Sleep Staging" by teams led by Researcher Zhao Sha and Professor Pan Gang from the Zhejiang University State Key Lab of Brain-Machine Intelligence/College of Computer Science and Technology, and Professor Li Tao and Researcher Jiang Haiteng from the State Key Lab of Brain-Machine Intelligence/School of Medicine, was published online as a cover article in the important biomedical engineering journal IEEE Journal of Biomedical and Health Informatics (IF=6.7). The study proposes a hybrid deep learning network named CareSleepNet (meaning "care for sleep"), which achieves innovative breakthroughs in local and global feature extraction and cross-modal signal modeling to address limitations in automatic sleep staging. It provides more reliable technical support for the precise diagnosis of sleep disorders, highlighting the broad application prospects of brain-machine regulation technology in the field of health diagnostics.

Multiple loci for foveolar vision in macaque monkey visual cortex
Nature Neuroscience 2024
On December 5, 2024, research teams led by Professor Anna Wang Roe from the Zhejiang University State Key Lab of Brain-Machine Intelligence/Frontier Science Center for Brain and Brain-Machine Integration/Institute of Systems Neuroscience and Cognition of the Second Affiliated Hospital, School of Medicine, Researcher Hu Jiaming, and Researcher Zhang Xiaotong from the State Key Lab of Brain-Machine Intelligence/College of Electrical Engineering, published their findings titled "Multiple loci for foveolar vision in macaque monkey visual cortex" online in Nature Neuroscience. Utilizing a 7T ultra-high field functional magnetic resonance imaging technology platform combined with self-developed radiofrequency coil technology offering high temporal stability, the study discovered a "foveolar core" region within the visual cortex of a single macaque hemisphere. This core region exhibited a significant preference for processing high spatial frequency visual information and high sensitivity to motion stimuli. This finding provides a novel perspective for understanding the modular and diverse characteristics of information integration in the visual cortex, facilitates the development of visual restoration technologies and a deeper understanding of neuromodulation mechanisms, and offers new directions and possibilities for future neuroscience research and technological development.
Each cerebral hemisphere contains eight independent foveolar functional representations, distributed from the primary visual cortex (V1) to the boundary of the inferior temporal area (TEO), which cluster concentrically to form a “foveolar core.”

Nature Human Behaviour 2024
On October 2, 2024, Researcher Ding Nai from the Zhejiang University State Key Lab of Brain-Machine Intelligence/College of Biomedical Engineering and Instrument Science, in collaboration with Researcher Luo Huan from Peking University, published work titled "Two-dimensional neural geometry underpins hierarchical organization of sequence in human working memory" online in Nature Human Behaviour. How does the brain organize information in working memory? To address this question, the study designed word sequences with natural hierarchical properties to investigate their neural geometric representation patterns in working memory. For the first time, it discovered a novel hierarchical folding mechanism in human working memory and its significant role in memory performance, providing important "structural" inspiration and new ideas for fields such as brain cognition and brain-inspired artificial intelligence.
Folding storage of hierarchical sequences in workingmemory

Nature Communications 2024
On November 5, 2024, collaborative teams led by Professor Luo Jikui from the Zhejiang University State Key Lab of Brain-Machine Intelligence/College of Information Science and Electronic Engineering and Researcher Zhang Shaomin from the State Key Lab of Brain-Machine Intelligence/Qiu Shi Academy for Advanced Studies, published work titled "An ultrasensitive multimodal intracranial pressure biotelemetric system enabled by exceptional point and iontronics" online in Nature Communications. Addressing limitations in current intracranial pressure monitoring for traumatic brain injury, this research proposed an ultrasensitive, multimodal, wireless, and passive intracranial pressure monitoring sensing system. It designed an intracranial pressure sensor operating at an exceptional point based on the parity-time symmetry principle using an iontronic electric double layer, capable of efficiently detecting minute ICP fluctuations with extremely high sensitivity and ultra-high resolution. This represents a breakthrough in technology and devices for monitoring brain states/activities using implantable brain-machine interface devices, and is expected to play an important role in clinical medicine and physiological parameter detection.
EP-based biotelemetric system for wireless ICP monitoring

PNAS 2024
On September 27, 2024, a research group led by Professor Song Jizhou from the Zhejiang University State Key Lab of Brain-Machine Intelligence and School of Aeronautics and Astronautics published a research paper titled "Mechanically adaptive and deployable intracortical probes enable long-term neural electrophysiological recordings" online in PNAS. The study developed an implantable neural probe capable of stiffness switching and configuration changes in physiological environments for chronic neural electrophysiological recordings, enabling long-term tracking of single-neuron signals. This achievement provides new solutions for signal acquisition in invasive brain-machine interfaces, particularly in improving signal quality, enhancing biocompatibility, and achieving long-term stable implantation.

Distinct regional vulnerability to Aβ and iron accumulation in postmortem AD brains
Alzheimer's & Dementia 2024
On August 23, 2024, research work titled "Distinct regional vulnerability to Aβ and iron accumulation in postmortem AD brains" led by Professor He Hongjian from the Zhejiang University State Key Lab of Brain-Machine Intelligence/School of Physics was published online in the renowned neurological disease journal Alzheimer's & Dementia (IF=13.0). In collaboration with the National Human Brain Tissue Resource Center for Health and Disease at Zhejiang University and utilizing the shared 7T ultra-high field magnetic resonance imaging platform, the study conducted an in-depth analysis of the spatial distribution patterns of β-amyloid aggregation and iron deposition, key markers of Alzheimer's Disease, in human brains. It discovered differential susceptibility to these accumulations across different brain regions, providing new perspectives for understanding the cerebral mechanisms of AD pathogenesis and new possibilities for brain-machine regulation therapies for AD.

Brain region–specific action of ketamine as a rapid antidepressant
Science 2024
On August 9, 2024, a research team led by Professor Hu Hailan, Deputy Director of the Zhejiang University State Key Lab of Brain-Machine Intelligence, published a research paper titled "Brain region–specific action of ketamine as a rapid antidepressant" online in Science. The study revealed the neural basis for the brain region-specific action of ketamine, delineating the connections within the upstream and downstream signaling pathways from the lateral habenula to the hippocampal brain region. It provides a unique perspective for research on ketamine's antidepressant mechanisms and offers theoretical support for the diagnosis and treatment of depression using brain-machine intelligent regulation.

A novel interface for cortical columnar neuromodulation with multipoint infrared neural stimulation
Nature Communications 2024
On August 2, 2024, research teams led by Professor Anna Wang Roe and Researcher Hu Jiaming from the Zhejiang University State Key Lab of Brain-Machine Intelligence/Frontier Science Center for Brain and Brain-Machine Integration/Institute of Systems Neuroscience and Cognition of the Second Affiliated Hospital, School of Medicine, published a research paper titled "A novel interface for cortical columnar neuromodulation with multipoint infrared neural stimulation" online in Nature Communications. By stimulating functional columns and their circuits in the low-level visual cortex, the study achieved targeted modulation of specific functional column responses in higher-level cortices. The visual brain-machine interface device developed by the team is also the first brain-machine interface device designed based on wide-field functional imaging combined with infrared laser stimulation, providing new design ideas for the technological development of brain-machine interfaces.
Cortical near-infrared neural stimulation using a fiber array composed of 100 optical fibers. Light stimulation with a specific orientation on one side of the cortex (e.g., orange mark, five vertically arranged fibers) enhances activity in the matching higher-order orientation domain on the contralateral cortex (orange-marked cortical functional domain), while reducing activity in the non-matching higher-order orientation domain (blue-marked cortical functional domain).

A Hypothalamic-Amygdala Circuit Underlying Sexually Dimorphic Aggression
Neuron 2024
On July 16, 2024, research teams led by Professor Duan Shumin, Chief Scientist of the Zhejiang University State Key Lab of Brain-Machine Intelligence, School of Brain Science and Brain Medicine, and the Dual Brain Center, and Professor Yu Yanqin, published their findings titled "A Hypothalamic-Amygdala Circuit Underlying Sexually Dimorphic Aggression" in the internationally renowned journal Neuron. The study revealed a neural circuit regulating sexually dimorphic aggression in mammals, specifically the pathway from the ventrolateral part of the ventromedial hypothalamus to the posterior substantia innominata. In males, this circuit exhibits stronger excitatory projections and weaker inhibitory projections to downstream pSI neurons. The difference in excitatory-inhibitory connection strength influences the activity level of the downstream pSI nucleus, resulting in overall heightened excitability in males, thereby triggering sexually dimorphic aggressive behavior.
Schematic diagram

From One Stolen Utterance: Assessing the Risks of Voice Cloning in the AIGC Era
IEEE Symposium on Security and Privacy 2025
In May 2024, a team from the Zhejiang University State Key Lab of Blockchain and Data Security conducted in-depth testing on eight voice authentication platforms, including smart speakers, social apps, and even banking systems. Based on voice data from over 7,000 speakers and five mainstream voice cloning tools, and organizing listening tests with real users, they found that voice cloning attacks achieved an average success rate of over 80%, with human ear discernibility below 50%, close to random guessing. Experiments demonstrated that an attacker needs only one sample of a victim's voice to "clone" an AI voice capable of deceiving both human ears and voice authentication systems. The research result, "From One Stolen Utterance: Assessing the Risks of Voice Cloning in the AIGC Era," was accepted by the top-tier international information security conference IEEE Symposium on Security and Privacy 2025.
Basic workflow of voice cloning

Cross-silo Federated Learning with Record-level Personalized Differential PrivacyFuzzCache: Optimizing Web Application Fuzzing Through Software-Based Data Cache
ACM Conference on Computer and Communications Security 2024
At the 31st ACM Conference on Computer and Communications Security held from October 14-18, 2024, the Zhejiang University State Key Lab of Blockchain and Data Security received two ACM CCS 2024 Distinguished Paper Awards. The awarded research achievements were "Cross-silo Federated Learning with Record-level Personalized Differential Privacy" from the team including Researcher Liu Jinfei and "FuzzCache: Optimizing Web Application Fuzzing Through Software-Based Data Cache" from the team including Researcher Zhang Mingxue. These awards highlight the laboratory's new breakthroughs at the forefront of data security and network security research.

MaterialPicker: Multi-Modal DiT-Based Material Generation
SIGGRAPH 2025 & ACM Transactions on Graphics journal
On May 30, 2025, a collaborative paper "MaterialPicker: Multi-Modal DiT-Based Material Generation" from the Zhejiang University State Key Lab of CAD&CG and Adobe Research was accepted to SIGGRAPH 2025 and will be published in the ACM Transactions on Graphics journal. This research proposes a multi-modal material generation model based on Diffusion Transformer, capable of generating directly renderable PBR material maps from natural images and/or text prompts. The method significantly improves the quality and robustness of material modeling under non-ideal shooting conditions such as view tilt, surface occlusion, and complex lighting. Systematic quantitative and qualitative evaluations demonstrate its superiority over existing methods in material diversity generation and distortion correction, providing an efficient and reliable solution for applications like digital content creation, inverse rendering, and virtual asset generation.

When Gaussian Meets Surfel: Ultra-fast High-fidelity Radiance Field Rendering
SIGGRAPH 2025
On May 21, 2025, a research team led by Professor Zhou Kun from the Zhejiang University State Key Lab of CAD&CG presented a paper titled "When Gaussian Meets Surfel: Ultra-fast High-fidelity Radiance Field Rendering" at the SIGGRAPH 2025 conference. The paper proposes a dual-scale radiance field representation method called Gaussian-enhanced Surfels, which combines hybrid modeling of opaque 2D surfels and 3D Gaussians, achieving breakthrough progress in rendering speed and multi-view consistency. This research provides a new technical path for real-time high-fidelity 3D reconstruction and rendering.
Comparison results of novel view synthesis tasks; this method achieves high-fidelity detail preservation.

Comparison of this research method and its extended versions (in bold) with other methods in terms of rendering frame rates at 1080p and 2160p resolutions, storage overhead (in MB), and training time (in minutes).
Text-based Animatable 3D Avatars with Morphable Model Alignment
SIGGRAPH 2025
On May 19, 2025, a research team led by Professor Jin Xiaogang from the Zhejiang University State Key Lab of CAD&CG presented a paper titled "Text-based Animatable 3D Avatars with Morphable Model Alignment" at the SIGGRAPH 2025 conference. The paper proposes an innovative framework, AnimPortrait3D, which enables the generation of realistic, animatable 3D Gaussian splatting avatars from text while ensuring alignment with morphable models. The research introduces two key technologies: firstly, utilizing pre-trained text-to-3D model priors to initialize the avatar, ensuring robustness in its appearance, geometry, and binding relationship with the morphable model; secondly, employing a ControlNet conditioned on semantic segmentation maps and normal maps rendered from the morphable model to optimize the dynamic expressions of the initial 3D avatar for precise alignment. This method surpasses existing techniques in synthesis quality, alignment accuracy, and animation fidelity, advancing the field of text-based animatable 3D head avatar generation.

RoMo: A Robust Solver for Full-body Unlabeled Optical Motion Capture
SIGGRAPH ASIA 2024
On December 25, 2024, a research team led by Professor Jin Xiaogang from the Zhejiang University State Key Lab of CAD&CG published a paper online titled "RoMo: A Robust Solver for Full-body Unlabeled Optical Motion Capture" at the SIGGRAPH ASIA 2024 conference. The research significantly improved the accuracy of labeling and solving optical motion capture data through a K-partition graph-based clustering algorithm and a hybrid solver incorporating inverse kinematics. The proposed RoMo motion capture framework provides a robust solution for labeling and solving optical motion capture data, offering new design ideas for the development of motion capture systems.
System framework diagram of the proposed method

GauWN: Gaussian-smoothed Winding Number and its Derivatives
SIGGRAPH Asia 2024
On October 28, 2024, the research paper "GauWN: Gaussian-smoothed Winding Number and its Derivatives" from the team of Professors Bao Hujun and Huang Jin at the Zhejiang University State Key Lab of CAD&CG was accepted to SIGGRAPH Asia 2024. The paper proposes a new fundamental tool for geometry processing—the Gaussian-smoothed Winding Number. By leveraging this tool, the implicit and explicit representations of geometric shapes can be differentiably coupled within the same optimization framework, enabling applications such as curve self-intersection removal, interactive editing, and offsetting.

Observing a Robot Peer's Failures Facilitates Students' Classroom Learning
Science Robotics 2025
On September 12, 2025—this was a snapshot of a classroom implementing the "Robot Peer Productive Failure" teaching method proposed by the research team of Chen Liuqing from the Zhejiang University College of Computer Science and Technology. The related findings, titled "Observing a Robot Peer's Failures Facilitates Students' Classroom Learning," were published in the authoritative international journal Science Robotics on September 10, 2025.
Robot interaction design for the “robot peer productive failure” teaching method

Less is More: On the Importance of Data Quality for Unit Test Generation”&“LLM4SZZ: Enhancing SZZ Algorithm with Context-Enhanced Assessment on Large Language Models”
ACM International Conference on the Foundations of Software Engineering and ACM SIGSOFT International Symposium on Software Testing and Analysis 2025
On July 6, 2025, the top software engineering conferences the ACM International Conference on the Foundations of Software Engineering and the ACM SIGSOFT International Symposium on Software Testing and Analysis were successfully held concurrently in Trondheim, Norway. Two papers from the software engineering team of the College of Computer Science received the ACM SIGSOFT Distinguished Paper Award at FSE 2025 and the ACM SIGSOFT Distinguished Paper Award at ISSTA 2025, respectively. The awarded research achievements were "Less is More: On the Importance of Data Quality for Unit Test Generation" and "LLM4SZZ: Enhancing SZZ Algorithm with Context-Enhanced Assessment on Large Language Models".


Unveiling Security Vulnerabilities in Git Large File Storage Protocol
IEEE Symposium on Security and Privacy 2025
On June 23, 2025, the IEEE Symposium on Security and Privacy, one of the "four top conferences" in cybersecurity, was successfully held in San Francisco, USA. The paper "Unveiling Security Vulnerabilities in Git Large File Storage Protocol" from the Network System Security and Privacy Laboratory of the Zhejiang University College of Computer Science and Technology was accepted by the conference.

Generative Multimodal Pretraining with Discrete Diffusion Timestep Tokens
IEEE/CVF Conference on Computer Vision and Pattern Recognition 2025
On June 20, 2025, at the IEEE/CVF Conference on Computer Vision and Pattern Recognition, the paper "Generative Multimodal Pretraining with Discrete Diffusion Timestep Tokens" from the DCD Lab team of the Zhejiang University College of Computer Science and Technology stood out from 13,008 submissions and received the conference's sole Best Student Paper Honorable Mention Award. This is the first time a paper with Zhejiang University as the first affiliation has received this award.

